Authors: Devin Miles, ND & Elizabeth Sutherland, ND Emerging research highlights how botanicals such as berberine, cordyceps, rehmannia, and rosmarinic acid can modulate immune pathways and reduce inflammation in autoimmune diseases like lupus and rheumatoid...
naturopathic doctor news & review

Advertisement
Trending Articles
Optimizing Metabolic Health for Women: A Troubleshooting Approach to Insulin Resistance
Lara Briden, ND Insulin resistance goes far beyond blood sugar—affecting hormones, cardiovascular health, and long-term disease risk. An individualized, root-cause approach can restore metabolic flexibility and resilience in women. Abstract This article explores...
Integrative Restoration of Fascia Integrity: Tabasheer and Bu Zhong Yi Qi Tang
Majid Michael Sababi, ND, DC, MS, MUAc, ABDA ABSTRACT Structural disorders such as hernias, pelvic organ prolapses, fascial laxity, and connective tissue degeneration are increasingly prevalent in modern clinical practice. While often treated surgically or...
Phytoandrogens in Pine Pollen: Emerging Evidence for Anabolic and Hormone Health
Saeid Mushtagh, ND Abstract Pine pollen Song Hua Fen (松花粉) has long been celebrated in Traditional Chinese Medicine (TCM) for its ability to nourish Yang Qi, the Heart, Lungs, resolve dampness and wind, with various attributes of health and longevity.1,2 It is now...
Metabolite-Informed Estrogen-Pathway Modulation for Adult Female Acne Remission: A Systems-Based Case Report
Anna Kolomitseva, ND A case study illustrating how individualized hormone-metabolism targeting, dietary modulation, and circadian stabilization achieved sustained acne remission after oral-contraceptive discontinuation and brief testosterone exposure. Abstract Adult...
Advertisement
Featured Article | Mind/Body
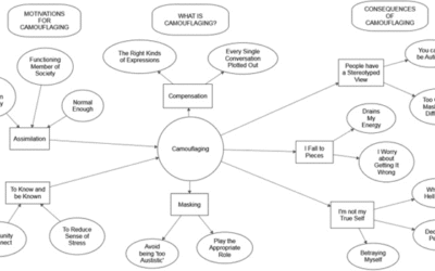
Hiding in Plain Sight
Autism Spectrum Disorder in Female Patients KATRINA IIAMS-HAUSER, ND Autism spectrum disorder (ASD) is a neurodevelopmental condition that presents in a stunning array of varieties. Hallmarks of ASD include difficulties with social interaction, restricted...
Exclusive Content | Mind/Body
Dissolving the Mind-Body Divide: Bringing Curiosity and Emotional Exploration to the Clinical Encounter
David Denis, ND Suzanne, a 47-year-old woman, arrived at my office for her first visit, stating, “I have a parasite. Do you do parasite cleanses or testing?” She proceeded to share an unpleasant memory of having a parasite removed by her grandmother when she was 6...
Rebirth of the Body: The Spring Cleanse
Sussanna Czeranko, ND Americans who eat meat three times a day and wash their meals down with coffee, tea, and ice water are a nation of dyspeptics, employing a vast army of physicians and dentists and spending millions of dollars for poisonous drugs and patent...
Connecting the Cell & the Self: A Mind-Body Approach to Anxiety & Depression
Paul Epstein, ND Nicola St. Mary, ND There are many naturopathic approaches to anxiety and depression. This article will focus on mind-body therapeutic interventions, including mindfulness and mind-body counseling. These modalities have been shown to enhance cellular,...
Energy is Information: How It Affects Susceptibility to Infection
Emily Chan, ND Taylor McHugh, BA “The field is the governing agency of the particle.” (Albert Einstein) Or, is the particle the governing agency of the field? From a Newtonian perspective, material phenomena and matter are paramount. This outlook, as derived from...
Exercise
The Missing Link Jennifer Gibbons, ND Osemekhian Okojie, ND Cand As naturopathic physicians, much of our patient education revolves around the importance of a healthy diet, better relationships, and reducing unhealthy stress. Equally as important, but often...
Adverse Childhood Trauma: Setting the Stage for Chronic Pain
Paul Epstein, ND and Node Smith “When any experience of body, heart, or mind keeps repeating in consciousness, it is a signal that this visitor is asking for a deeper and fuller attention. Under all the tears, the pain, the fear, and the anger we have contracted our...
Acupuncture and Gluten Elimination for Peripheral Neuropathy: A Case Study
Lydia Thurton, ND Abstract This study describes the case of a 55-year-old male with painful peripheral neuropathy, which was severely hindering his quality of life. Despite numerous pharmaceutical interventions, his pain was poorly managed. Electroacupuncture and a...
The Psychological Aspect of Pain
Tolle Totum Iva Lloyd, BScH, RPE, ND It is common to think of chronic pain from a structural or functional perspective. What is not as common, but is equally important, is the psychological aspect of pain. The psychological aspect refers to how symptoms and...
Archived Case Studies and Featured Content
Desperate patients are looking for you
Right now, someone in your community is Googling "how to get off antidepressants safely."They're not alone. Searches for "antidepressant withdrawal" are up 200%. In Canada, taper-related searches have increased 160 to 180% over the last few years.They're...
New Research Shows Multi-Ingredient Cortisol Formula Improves Stress, Sleep, and Mood Outcomes
Vital Nutrients Releases Clinical Findings on Plant-Based Cortisol Balance Vital Nutrients has released new research highlighting the benefits of Cortisol Balance, a plant-based dietary supplement formulated to support healthy energy, stress response, and recovery. A...
Microplastics and Nanoplastics: Emerging Health Risks and Clinical Implications
Frasier Smith, ND Abstract Understanding how persistent plastic particles infiltrate human physiology—and what clinicians can do to help patients mitigate exposure and health impacts. Micro- and nanoplastic exposure is now ubiquitous, with growing evidence linking...
Quantum Energy Field and Its Effects on Cellular ATP Production Rates in Human Cells
Author: Robert Sheaff, PhD, and Ian Mitchell Abstract This study investigated whether quantum field exposure generated by Quantum Upgrade based on Leela Quantum technology, influences adenosine triphosphate (ATP) production in human cell lines. This double-blind...
Plastic Chemical Exposure Linked to Over 356,000 Cardiovascular Deaths in 2018
DEHP in Plastics Promotes Inflammation and Arterial Damage Leading to Heart Disease Millions handle plastic products daily, including food containers, medical tubing, and water bottles. These common items often contain di-2-ethylhexyl phthalate (DEHP), a chemical used...
Optimizing Healthy Aging for Older Adults
Insights from a Case Series Using a Novel Supplement Regimen Jen Palmer, ND; Joseph M. Keenan, MD Dietary supplements can provide older adults a therapeutic option for maintaining optimal health without relying on prescription drugs. This article summarizes key...
Selective Toxicity of Vitamin C to Cancer Cells
A vital aspect of high-dose vitamin C therapy is its selective toxicity towards cancer cells. Cancer cells are uniquely susceptible due to their inherently higher levels of oxidative stress and reactive iron. At therapeutic concentrations, intravenous vitamin C...
Gut Bacteria Directly Trigger Chronic Pain in Fibromyalgia
Gut microbes from patients rapidly activate immune responses and nerve changes that drive lasting, unexplained pain. Gut Microbes Influence Chronic Pain and Immunity Fibromyalgia is a chronic pain condition characterized by widespread pain throughout the body, often...
Healthy Gut, Healthy Blood: Gut Health Shown to Prevent Leukemia
Naturopathic medicine has long emphasized digestive health as foundational to robust immune function. Early naturopathic physicians drew inspiration from pioneering microbiologist Elie Metchnikoff, who proposed in the early 1900s that beneficial gut bacteria are...
Air and Light Pollution Raise Childhood Thyroid Cancer Risk by 7–25%
Early-Life Exposure from Pregnancy to Age One Impacts Teens' Health Early exposure to air pollution and artificial electric lighting increases children's thyroid cancer risk by measurable amounts. Children exposed from pregnancy through their first year experience a...
Pediatric Mattress Emissions Linked to Hormone Disruption, Cancer, and Neurodevelopmental Harm During Sleep
Toxic chemicals in children’s mattresses are released by body heat and weight, directly into the breathing zone during sleep. For infants and toddlers, chemical exposure during sleep can disrupt hormones, interfere with neurological development, impair organ function,...
CT Radiation Risks: Research Shows 103,000 New Cancer Cases Annually from Medical Imaging
Medical Radiation Now Accounts for 5% of All Cancer Diagnoses, Equal to Alcohol and Obesity Computed tomography (CT) scans performed in the United States will cause approximately 103,000 future cancers, accounting for a staggering 5% of all cancer diagnoses annually....
AI Alone Is Not Enough for Cancer Care, Say Researchers
Clinicians Warn Against Relying on AI Without Biological Insight or Clinical Judgment Artificial intelligence tools are increasingly used to forecast cancer treatment outcomes, but physicians warn that these models fail without biological grounding and clinical...
From Kitty Litter to Cortical Recovery
A Naturopathic Case Study on Reversing CIRS-Induced Brain Atrophy Eric Dorninger ND, LAc This case study examines a 39-year-old male with severe neurological symptoms linked to Chronic Inflammatory Response Syndrome (CIRS) triggered by endotoxin exposure from a kitty...
Air and Light Pollution Raise Childhood Thyroid Cancer Risk by 7–25%
Early-Life Exposure from Pregnancy to Age One Impacts Teens' Health Early exposure to air pollution and artificial electric lighting increases children's thyroid cancer risk by measurable amounts. Children exposed from pregnancy through their first year experience a...
Pediatric Mattress Emissions Linked to Hormone Disruption, Cancer, and Neurodevelopmental Harm During Sleep
Toxic chemicals in children’s mattresses are released by body heat and weight, directly into the breathing zone during sleep. For infants and toddlers, chemical exposure during sleep can disrupt hormones, interfere with neurological development, impair organ function,...
CT Radiation Risks: Research Shows 103,000 New Cancer Cases Annually from Medical Imaging
Medical Radiation Now Accounts for 5% of All Cancer Diagnoses, Equal to Alcohol and Obesity Computed tomography (CT) scans performed in the United States will cause approximately 103,000 future cancers, accounting for a staggering 5% of all cancer diagnoses annually....
AI Alone Is Not Enough for Cancer Care, Say Researchers
Clinicians Warn Against Relying on AI Without Biological Insight or Clinical Judgment Artificial intelligence tools are increasingly used to forecast cancer treatment outcomes, but physicians warn that these models fail without biological grounding and clinical...
From Kitty Litter to Cortical Recovery
A Naturopathic Case Study on Reversing CIRS-Induced Brain Atrophy Eric Dorninger ND, LAc This case study examines a 39-year-old male with severe neurological symptoms linked to Chronic Inflammatory Response Syndrome (CIRS) triggered by endotoxin exposure from a kitty...
From Toxicology to Clinical Application:
Applying Primary Source Research to Homeopathic Practice Jamie Oskin, ND, DTBRm, DHANP In a previous NDNR editorial, I gave a review of a groundbreaking new conference at Sonoran University in Tempe, Arizona, that was a collaborative project of the American Institute...
New CDC Report Shows Autism at Highest Rate Ever Recorded
Autism prevalence among U.S. children has reached a new high, according to a CDC report released in April 2025. New CDC data released April 2025 show that 1 in 31 eight-year-olds had received an autism diagnosis by 2022, a 22% increase in just two years. At some...
Fermented Cabbage Reduces Gut Lining Damage by 40%
Whole Fermented Vegetables Preserve Intestinal Barrier Where Supplements Fall Short Preserved tight junction integrity and reduced gut lining damage by 40% under inflammatory stress Prevented the translocation of harmful compounds across the intestinal barrier...
Chronic Pain Predicts Depression Through Systemic Inflammation and Neural Disruption
Inflammatory and Neural Pathways Explain Depression in Patients with Physical Pain Pain is not merely a secondary symptom of illness. It is an indicator of unresolved physiological disruption. Inflammation, far from being a defect, is the body’s coordinated response...
Nanoplastics Found in Blood and Fluids Using New Laser-Based Detection Tool
Chemical Profiling of Plastic Particles Reveals Implant Risks and Long-Term Exposure Concerns Nanoplastics are synthetic polymer fragments smaller than 100 nanometers. Microplastics range in size from 100 nanometers to 5 millimeters. By comparison, a human red blood...
Custom Publishing
No Results Found
The page you requested could not be found. Try refining your search, or use the navigation above to locate the post.
Featured News
Selective Toxicity of Vitamin C to Cancer Cells
A vital aspect of high-dose vitamin C therapy is its selective toxicity towards cancer cells. Cancer cells are uniquely susceptible due to their inherently higher levels of oxidative stress and reactive iron. At therapeutic concentrations, intravenous vitamin C...
Gut Bacteria Directly Trigger Chronic Pain in Fibromyalgia
Gut microbes from patients rapidly activate immune responses and nerve changes that drive lasting, unexplained pain. Gut Microbes Influence Chronic Pain and Immunity Fibromyalgia is a chronic pain condition characterized by widespread pain throughout the body, often...









