Naturopathic News TIA TRIVISONNO, ND, LAC When the wind of change blows, some people build walls and others build windmills. (Chinese Proverb) The New York Association of Naturopathic Physicians (NYANP) is...
naturopathic doctor news & review
Advertisement
Trending Articles
Association Spotlight: The Naturopathic Medical Student Association
Naturopathic News VALERIE GETTINGS, CISSN Naturopathic medical students are facing uncharted territories as they make their mark in today’s unique healthcare systems across North America. On one side, there is a grim reality as many healthcare...
How to Think Like an ND, Part 2
The Vital Conversation JAMES SENSENIG, ND JARED L. ZEFF, ND, VNMI, LAC This article joins a series of articles in NDNR that are based on transcripts of the Naturopathic Medicine Institute (NMI)’s Wednesday morning call-in program, The Vital Conversation. The...
Message from the President: Southwest College of Naturopathic Medicine
PAUL MITTMAN, ND, EDD Like a swell in the ocean, the COVID-19 pandemic felt distant throughout the winter. It broke on SCNM’s shores as the winter quarter neared its conclusion, requiring all final exams to be hastily moved online. Since...
Postpartum Rage & Anxiety: Homeopathic Treatment
Student Scholarship – Honorable Mention Case Study Michelle Young, ND Morgan Macdermott, ND The postpartum period, otherwise known as the fourth trimester, is a period of time following birth when women’s hormones shift, sleep is interrupted, and...
Advertisement
Featured Article | Uncategorized
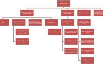
Resting the Shen: Refining Treatment of Sleep Disturbance Using TCM
Kristina Conner, ND, MSOM, Dipl OM Tolle Causam Sleep touches our well-being in every way – a refreshing night’s sleep helps you take on the world; a poor night’s sleep casts a dark shadow over both health and mood. It’s no wonder that sleep disorders are a common...
Exclusive Content | Uncategorized
Case Studies: Homeopathic Care for Cardiovascular Disease
Joe Kellerstein, DC, ND Cardiovascular disease is a leading killer and, justifiably, it provokes anxious thoughts. It is in situations like these where we might instinctively believe we need to use “strong” medicine. In conventional medicine, this means doses of...
Using Oxidative Therapies to Treat Chronic Heart Failure
Eric Chan While explaining oxidative therapies and techniques to patients, I often get a wide-eyed stare when the patients hear that I want to remove 125-250 mls of their blood intravenously under vacuum, irradiate the blood with UV light and/or add ozone gas to it,...
Motherwort: For the Heart and Beyond
Eric Yarnell, ND, RH(AHG) Motherwort (Leonurus cardiaca) is an herb known to most NDs. Its use as a female reproductive tract support (the “mother” side of motherwort) has become predominant, but its importance for the cardiovascular system should not be forgotten...
Air Pollution and its Effect on Fetal Development
Mitch Kennedy, ND Polycyclic aromatic hydrocarbons (PAHs) are byproducts of burning fossil fuels (gas, diesel, kerosene, coal) and are common air pollutants throughout the US. Although known human mutagens and carcinogens, their effect on fetal growth previously has...
January 2007 | Cardiovascular
Docere Preventing Heart Attacks and Strokes: Carotid IMT Scanning Pushpa Larsen, ND Vis Medicatrix Naturae Chelation and IV Nutrient Therapy Virginia Osborne, ND and Paul Anderson, ND Using Oxidative Therapies to Treat Chronic Heart Failure Eric Chan, ND...
Addiction
David Arneson, ND First of all, I am in recovery myself for more than 20 years, primarily from alcohol. Looking back at the journey, and my clinical experience treating alcoholics and drug addicts (over the last six years), I can say one thing with confidence – this...
Neurofeedback Retrains the Brain
Tough decisions: What are parents to do when their child is obviously having trouble staying focused in school … and falling behind in their studies … getting in trouble … and acting out with behavior problems at home? The child’s pediatrician reviews the checklist of...
Book Review: Anxiety: Orthomolecular Diagnosis and Treatment
Stacie Deyglio, ND Anxiety disorders are prevalent in our society, affecting about 40 million American adults each year. Jonathan Prousky’s book, “Anxiety: Orthomolecular Diagnosis and Treatment,” is the first of its kind, addressing the diagnosis and treatment of...
Archived Case Studies and Featured Content
Key Differences Between Believers and Atheist Moral Compasses
NODE SMITH, ND A new study suggests that, while atheists and theists share moral values related to protecting vulnerable individuals, atheists are less likely to endorse values that promote group cohesion and more inclined to judge the morality of actions based on...
Writing Style Can Reveal Social Identity
NODE SMITH, ND Small changes to people's writing style can reveal which social group they "belong to" at a given moment, new research shows. Groups are central to human identity, and most people are part of multiple groups based on shared interests or characteristics...
Beta Blockers May Help With Malformations in Brain Vessels
NODE SMITH, ND Propranolol, a drug that is efficacious against infantile haemangiomas ("strawberry naevi," resembling birthmarks), can also be used to treat cerebral cavernous malformations, a condition characterized by misshapen blood vessels in the brain and...
Lifestyle Matrix Resource Center Announces Revamped Clinical Program to Address Gut Health Challenges
WOODSTOCK, IL—Lifestyle Matrix Resource Center (LMRC), a hub of clinical tools and resources for functional medicine practitioners, is thrilled to announce the newly revamped Pillars of GI Health Program. As new research continues to build around functional medicine...
Molecular Link Between Insulin Resistance and Inflammation
Inflammation: the Underlying Driver of Many Chronic Diseases It is becoming increasingly accepted within medicine that inflammation is an underlying driver of many of the chronic diseases plagued by our society today. Diabetes is no different, though the mechanism by...
How Much Time are Physicians Spending on EHR?
Too Much Time Charting Leaves Not Enough Time for Chatting with Patients No one likes it, and most of us complain about it, but just how much time are we spending doing it? Charting? The answer to this question may surprise you. A recent research article was published...
Antibiotic-resistant Infections Are Likely Multiple Strains of Bacteria “Working Together”
Antibiotic Resistant Ecosystem Exists in Hospitals and Health Care Facilities The newest research in the antibiotic resistant bacterial infections is starting to show that it is not isolated infections of single bacteria, but many various bacterial types that are...
Redefining Emotional Categories
A New Study Challenges a Historical View of Scarcity in the Slim 6 Categories of Emotion in Psychology A very interesting new study is challenging a historical view in psychology that there are merely six categories of emotion: happiness, sadness, anger, fear,...
A New Method for Ferrying Drugs Across the Blood Brain Barrier
Brain Diseases: Breaking Beyond the Blood Brain Barrier Brain diseases such as Alzheimer’s, Huntington’s epilepsy and Parkinson’s are all not curable and difficult to treat. However, this may be changing due to recent research conducted at Aalborg University. The...
Toxins That Can also Affect Sperm Health Leading to Epigenetic Changes
Does the Health of the Sperm also Impact the Health of the Fetus? When it comes to fertility, many jump to the conclusion that it all happens in the uterus, but sperm count, motility, and health from the male side of the equation is equally important. If things aren’t...
Could PTSD be Diagnosed by a Blood Test?
Biomarkers for the Possibility of the Susceptibility to PTSD A recent research study has begun to look at biomarkers which may indicate whether someone is more or less susceptible to PTSD after experiencing a trauma. PTSD, or post-traumatic stress disorder, is a...
OFFICE SHARING AND LIABILITY RISKS
Can a naturopathic physician be sued and held liable for the activities of a professional with whom he merely shares office space? YES! Here are the typical facts: Independent practitioners, Doctor A and Doctor B share a waiting area, receptionist, stationery, and...
Using Yoga to Enhance Anatomy Learning
'Outside of the Mat' Thinking, Learning and Doing Perelman School of Medicine has a new project which demonstrates using “outside of the box” thinking to make learning more accessible, and also lower stress levels of student’s lives.1 “Yoganatomy,” is a different type...
Explained: Enhanced Night Vision During Eclipse
Researcher Reveals Potential Mechanism for Enhanced Night Vision Phenomenon Some of you were lucky enough to experience a very unique solar phenomenon a few weeks ago, and along with it, a unique physiological phenomenon. Many people who saw the recent solar eclipse...
Toxins That Can also Affect Sperm Health Leading to Epigenetic Changes
Does the Health of the Sperm also Impact the Health of the Fetus? When it comes to fertility, many jump to the conclusion that it all happens in the uterus, but sperm count, motility, and health from the male side of the equation is equally important. If things aren’t...
Could PTSD be Diagnosed by a Blood Test?
Biomarkers for the Possibility of the Susceptibility to PTSD A recent research study has begun to look at biomarkers which may indicate whether someone is more or less susceptible to PTSD after experiencing a trauma. PTSD, or post-traumatic stress disorder, is a...
OFFICE SHARING AND LIABILITY RISKS
Can a naturopathic physician be sued and held liable for the activities of a professional with whom he merely shares office space? YES! Here are the typical facts: Independent practitioners, Doctor A and Doctor B share a waiting area, receptionist, stationery, and...
Using Yoga to Enhance Anatomy Learning
'Outside of the Mat' Thinking, Learning and Doing Perelman School of Medicine has a new project which demonstrates using “outside of the box” thinking to make learning more accessible, and also lower stress levels of student’s lives.1 “Yoganatomy,” is a different type...
Explained: Enhanced Night Vision During Eclipse
Researcher Reveals Potential Mechanism for Enhanced Night Vision Phenomenon Some of you were lucky enough to experience a very unique solar phenomenon a few weeks ago, and along with it, a unique physiological phenomenon. Many people who saw the recent solar eclipse...
Antidepressants for Chronic Pain Have Distinct Side Effect Profile
Lower Dose Doesn’t Equate to Fewer Side Effects A recent study looking at antidepressants in the treatment of chronic pain has shown that at lower doses (such as typically used for chronic pain), antidepressants display a distinct side effect profile from that seen in...
Nanomachines May be the Future of Cancer Treatment
Mini-Machines with Major Cancer Killing Power Nanomachines, microscopical molecules constructed to serve various functions, have incredible potential for different applications, including fighting cancer. A team of researchers is now working with nanomachines that can...
Major Investigation into Scientific Predatory Journals
Predatory Journals Promise Quick and Easy Research Articles Bearing Little to No Weight in the Scientific Research Community A recent study looked at the widespread prevalence of predatory journals within the scientific publications community.1 A predatory journal is...
Effects of Fatty Liver on Other Organs
Non-alcoholic Fatty Liver Disease (NAFLD), a Growing Pathological Process A recent article was published discussing the multi-organ effects of a fatty liver.1 Non-alcoholic fatty liver disease (NAFLD) is a growing pathological process in the industrialized world. It...
A Cure for HIV May be Around the Corner
Scientists Recently Unveiled that HIV has been Successfully Treated In an interview last week with the British Times, scientists unveiled that HIV has been successfully treated in an individual. As part of an experimental trial, a 44-year old male patient who has been...
Custom Publishing
No Results Found
The page you requested could not be found. Try refining your search, or use the navigation above to locate the post.
Featured News
Using Parasitic Worms for Lowering Inflammation
NODE SMITH, ND Parasitic worms could hold the key to living longer and free of chronic disease, according to a review article published in the open-access eLife journal. The review looks at the growing evidence to suggest that losing our 'old friend' helminth...
The Way Children Eat Will Impact Their Diets for the Rest of Life
NODE SMITH, ND Eating too much fat and sugar as a child can alter your microbiome for life, even if you later learn to eat healthier, a new study in mice suggests. The study by UC Riverside researchers is one of the first to show a significant decrease in the total...










